户政、车驾管、出入境窗口业务暂停怎么办?

搜狐焦点宜昌站 2020-02-04 08:55:55
用手机看
扫描到手机,新闻随时看

扫一扫,用手机看文章
更加方便分享给朋友

2月3日,武汉市公安局宣布:全市户政、车驾管、出入境暂停窗口业务受理,恢复时间另行通知。同时,武汉警方向全市市民做出服务承诺:民生服务实行网上办、超期办、延期办。

湖北日报讯(记者饶纯武、通讯员武公宣)2月3日,武汉市公安局宣布:全市户政、车驾管、出入境暂停窗口业务受理,恢复时间另行通知。同时,武汉警方向全市市民做出服务承诺:民生服务实行网上办、超期办、延期办。

车驾管网上办,可在家里处理

市民可登陆“互联网交通管理综合服务平台”或下载“交管12123”APP,在线申办补换领机动车号牌、补换领行驶证、补领检验合格标志、变更机动车联系方式、免检车申领检验标志、遗失补领驾驶证、损毁换领驾驶证、延期换领驾驶证、延期提交身体证明、延期驾驶证审验、提交驾驶证证件照片、变更驾驶证联系方式共12项业务。除上述渠道外,微信、支付宝、武汉交警微信、“证照卡包”APP均可处理交通违法。武汉交警微信的首违警告和学习减分功能将继续使用。

培训学习到期,将安排延期办理

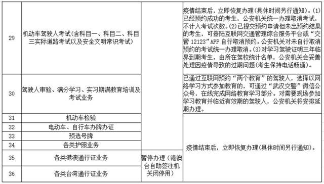
因疫情暂停的机动车驾驶人考试(含科目一、科目二、科目三实际道路考试以及安全文明常识考试),已经预约成功的考生,公安机关统一办理取消考试,不计入考试次数。已提交预约申请但未出预约结果的考生,可登陆交通管理综合服务平台或“交管12123”APP自行取消预约。公安机关对未自行取消预约的考试统一办理取消。学习驾驶证明三年临界到期考生,由所在驾校统计名单,公安机关会妥善处理因疫情导致的过期问题(考生保持电话畅通)。暂停的驾驶人审验、满分学习、实习期满教育培训及考试业务,已通过互联网预约“两个教育”的驾驶人,可通过“武汉交警”微信公众号,在线完成网络教育学习部分。对需要现场参加学习教育并临近有效期的驾驶人,公安机关将安排延期办理。

户口迁移超期,疫情解除后马上办理

随迁、投靠、人才引进、转业退伍、大学生落户等所有户政业务,待疫情结束后,立即恢复办理(具体时间另行通知)。对已申办群众手中持有的超期证件,疫情过后,照常受理,依规办结。《户口准迁证》或《户口迁移证》有效期延长至疫情解除后40天,其中,拟迁出群众持有的《户口迁移证》(迁出)在疫情期间过期,导致群众无法在拟迁入地落户的,可凭原始证件和本人身份证到签发地更换新证,公安机关当场办理。

身份证等证件换补,不受超期影响

中高考考生申办身份证,疫情结束后按照省厅统一部署,在中、高考前开通“绿色通道”,加急为考生制证,确保考生都能及时领到证件。其他因疫情期间身份证过期需换领或补办的,不受超期影响,疫情解除后为市民提供办理服务。新生儿出生登记只要保管好新生儿的《出生医学证明》,疫情解除后随到随办。

附:

武汉公安民生服务事项延(缓)办清单

来源:湖北日报

声明:本文由入驻焦点开放平台的作者撰写,除焦点官方账号外,观点仅代表作者本人,不代表焦点立场。