宜昌东艳路过江通道开标,拟规划为渝宜、襄常高铁共用过江通道
扫描到手机,新闻随时看
扫一扫,用手机看文章
更加方便分享给朋友
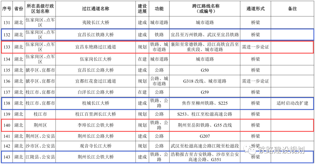
宜昌市住建局消息:7月27日,宜昌东艳路过江通道项目前期工作在市公共资源交易中心通过互联网以不见面异地评标方式顺利开标,这标志着宜昌即将新增一条过江通道。届时,宜昌境内长江上共有11条过江通道。
该过江通道的招标公告显示:本通道为公铁合建过江通道,采用六车道城市道路+两线轨道交通,并预留四线铁路的标准建设,全长约3.2km。


据介绍,2020年3月,宜昌东艳路过江通道项目纳入国家发改委《长江干线过江通道布局规划(2020-2035年)》,拟建于夷陵长江大桥与正在建设的伍家岗长江大桥之间,目前正在进行前期工作。规划为襄阳至常德铁路、沿江高铁宜昌至重庆段、城市道路共用过江通道,拟于近期(2025年前)建设。


当天招标内容包括项目建议书、可行性研究报告编制及相关专题研究工作。经几家公司激烈竞标,最终中铁大桥勘测设计院成为排名前列中标候选人。
根据招标要求,投标方需在合同签订之日起120日历天内完成所有工作内容并提交成果报告;项目建议书、可行性研究报告及相关专题研究等成果达到国家行业标准要求,确保顺利通过主管部门的评审并取得批复文件。
市住建局作为此次项目招标人,下一步,将按照有关规定尽快确定中标人,组织编制项目建议书、可行性报告及相关专题研究,同时,积极与省、市相关部门沟通,协调办理各项审批手续,争取项目早日开工建设。


来源:宜昌市住建局
声明:本文由入驻焦点开放平台的作者撰写,除焦点官方账号外,观点仅代表作者本人,不代表焦点立场。
